校园公告
返回首页 > 校园公告 > 阅读详情

【嘉贡 · 放假通知】自贡嘉祥2026年春假及清明节放假通知

作者:zhangxuwei发表时间:2026-03-31 阅读次数:197


图片
 图片
 图片
 图片
 图片
 图片
图片
图片
图片
图片
图片
图片
图片
图片
图片


图片



根据全市统一安排,引导学生亲近自然、参与户外实践,鼓励亲子活动;结合清明节,带领学生了解传统文化,倡导文明绿色祭扫,弘扬家国情怀。请家长合理安排假期生活,保障休息与安全。现将我校2026年春假及清明节放假有关事项通知如下:


春假为4月1日(星期三)至4月3日(星期五),共3天,与清明节假期4月4日至4月6日相连,形成连续6天假期




图片




SPRING

【小学部】春假主题探索清单

图片
图片



图片

春假专项德育实践作业

图片


一、二年级:"春日寻踪",拍3张春景+说1句春日感悟(语音)。

三、四年级:"春日手账",记录1次家庭踏青或非遗体验(含手绘+照片)。

五、六年级:"春日担当",参与1次社区环保或敬老服务,写300字实践感悟。


图片

春假学科实践作业

图片

  一年级  

【春日纸鸢·学科融合作业】

第一部分:数学实践——风筝里的数学密码

(任务:制作风筝时,用数学眼光观察与记录。)

内容要求:

图形探秘:观察风筝的形状,圈出用到的平面图形(可多选):

□ 正方形 ▭ 长方形 △ 三角形 ○ 圆形 ◇ 菱形 □ 梯形(其他:____)

长度测量:用尺子测量风筝的关键边长,记录单位(厘米/米):

风筝的长边:____cm

风筝的短边:____cm

风筝的对角线:____cm

数学小发现:简单写一写测量中的发现(如:“我的风筝是菱形,对边相等”“风筝骨架用了三角形,很稳固”)。

第二部分:英语实践——风筝上的春日词汇

第二部分——英语实践

任务:在风筝空白处书写10个春日英语单词,并配简单小图案。

词汇分类建议:

自然类(如:flower 花、tree 树、bird 鸟、rain 雨、sun 太阳)

生活类(如:apple 苹果、milk 牛奶、bus 公交车、school 学校、cat 猫)

风筝相关(如:kite 风筝、wind 风、string 线、fly 放、sky 天空)

形式:单词+中文+小图案(如写“flower”旁画一朵花,写“bus”旁画一辆小车)。

第三部分:语文实践——诗词绘春色

第三部分——语文实践

任务:在风筝空白处书写描写春天或放风筝的经典诗句。

诗句选择(任选1-2句,或自己补充):

“儿童散学归来早,忙趁东风放纸鸢。”(清·高鼎《村居》)

“草长莺飞二月天,拂堤杨柳醉春烟。”(清·高鼎《村居》)

“纸花如雪满天飞,娇女秋千打四围。”(清·郑板桥《怀潍县》)

创意延伸:可配上简单春日插图(如柳条、燕子、风筝),让诗句与画面融合。

第四部分:实践记录与分享

我的风筝故事:用几句话记录制作风筝的过程或放风筝的趣事(如:“我和爸爸用竹条和纸做了菱形风筝,涂上彩虹颜色,放飞时它飞得很高!”)。

  二年级  

【巧手制风筝,春日满书香】

第一部分:数学实践·藏在风筝里的数学

内容:和家人一起动手做一只风筝,在制作、测量、装饰的过程中,感受藏在风筝里的数学知识。

要求:

收集并记录数学信息

1. 长度测量类

动手测量风筝的边长,感受生活中的长度单位。

2. 图形认识类

说一说所做风筝运用了哪些平面图形。

□ 正方形  ▭ 长方形  △ 三角形  ○ 圆形  ◇菱形

第二部分:英语实践·春日词汇上风筝

在风筝上书写10个春日英语单词(配简单小图案),例如

1.自然类:如:flower(花)、tree(树)、bird(鸟)、rain(雨)、sun(太阳)

2. 生活类:如:apple(苹果)、milk(牛奶)、bus(公交车)、school(学校)、cat(猫)

第三部分:语文实践·诗词绘春色

在风筝空白处书写描写春天/放风筝的经典诗句:

草长莺飞二月天,拂堤杨柳醉春烟。

儿童散学归来早,忙趁东风放纸鸢。

  三年级  

春日自然肖像,遇见对称之美】

实践性作业:Nature Portrait(自然肖像画)

第一部分:【春日小画家】

1. 在硬纸板上画出一个简单的人物头像(可以是自己、朋友或想象中的人物)。  

2. 用自然中的花草、树叶、小树枝等材料,为人物设计“头发”或装饰。  

3. 录制视频介绍你的作品并上传钉钉群指定文件夹,句型参考如下(至少描述3处身体部位):

   I’ve got……

   He’s/She's got……(big eyes,a small nose, small ears)

第二部分:【寻春小作家】(观察+积累)

作业内容:用优美的语言形容自己制作的这幅肖像画,并用工整漂亮的书写写在作品旁边。

示例:

春风吹暖了大地,我捡拾了许多春天的小礼物,做成了一幅自然肖像画。画里的小朋友有着圆圆的眼睛,小小的鼻子,笑容甜甜的。我用嫩绿的枝叶做她的长发,用粉嫩的花瓣点缀脸颊,用细细的小草装饰发间。春风里的花草香香的、软软的,把小朋友装扮得格外可爱。看着这幅作品,我好像把整个温柔的春天都捧在了手里。

第三部分:【对称小侦探】

作业内容:花草、树叶、小树枝等材料装饰的时候采用对称的方式进行排列摆放。

录一段30秒小视频,在钉钉群打卡介绍:

  “大家好,我是三年级X班XXX,我用春天中的一些元素制作的自然肖像。其中.......是轴对称图形,因为沿着中间这条线对折,两边能完全重合。”

  四年级  

【清明春假·风筝综合作业】

准备材料:A4白纸一张、木条、双面胶/胶水、彩笔、剪刀(需家长协助)

第一部分:数学任务:风筝骨架(稳!)

制作支架:用木条拼接出三角形结构(利用三角形稳定性),交叉组成一个简易的“十字”或“井字”骨架,作为风筝的支撑。

第二部分:语文任务:风筝正文(美!)

1. 写诗:在A4纸正面中间,原创一首4-6行的春日现代诗(写春天/风筝/大自然即可)。

2. 绘画:在诗的周围画简单的春天插画。

第三部分:英语任务:风筝角落(活!)

1. 画脸谱:在风筝右上角空白处,画一个心情脸谱。

2. 用彩笔在脸谱旁写1句简单的英文心情句。

  五年级  

【探寻春日美味】

第一部分:数学实践——青团里的数学密码

用工具测量制作青团的关键数据,记录单位(克/厘米/毫升):

准备的糯米粉总重量:____g

准备的清水总量:____mL

准备的各类配料:____g

记录制作过程中的数量信息: 

一共制作了____个青团

平均每个青团用粉____g

平均每个青团的馅料重量:____g

第二部分:语文记录——写一篇说明文吸引大家参与。

用上所学的说明文方法,详细的记录制作青团,吸引家人朋友一起参加。

记得用上列数字、打比方、作比较等方法像别人读后能清晰地了解制作方法。

第三部分:英语输出——用英文展示中国美食

为这次青团制作活动准备5个英文单词和3句英文句子,内容与青团制作、春日美食相关。

 单词示例:

1.  qingtuan (青团)

2.  glutinous rice (糯米)

3.  mugwort (艾草)

4.  filling (馅料)

5.  steam (蒸)

句子示例:

1. Let's make green qingtuan together!(我们一起做青团吧!)

2. The qingtuan smells like fresh spring.(青团闻起来有春天的清新味道。)

3. I love the sweet red bean filling.(我喜欢甜甜的红豆馅。)





图片
图片
图片
图片




SPRING

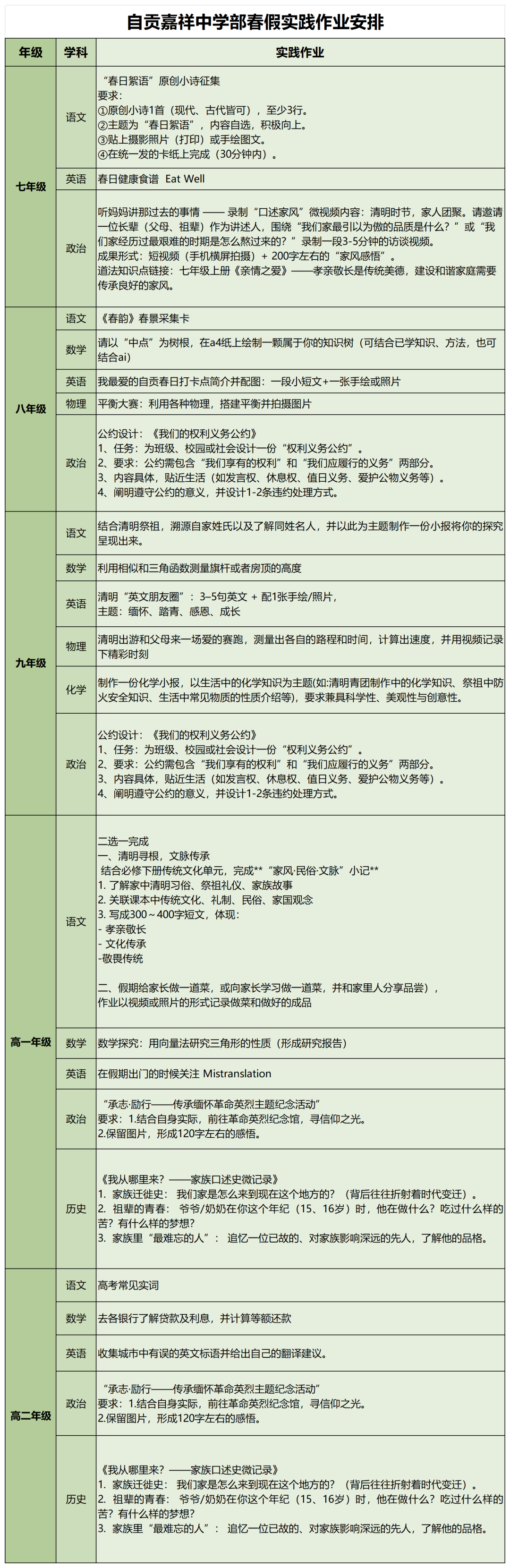
【中学部】春假主题探索清单

图片
图片




图片
图片
图片


图片
图片
图片
图片





图片

安全提醒

图片




图片
图片


图片
图片

出行安全:守护旅途每一步

图片

交通规范不松懈:自觉遵守交通规则,不横穿马路、不闯红灯;不乘坐无资质网约车、超载车辆,乘坐私家车务必系好安全带,未满 12 周岁不坐副驾驶位。

户外游玩防意外:前往公园、山区等场所时,远离未防护的水域、悬崖等危险区域;野外活动穿长袖衣裤防蚊虫叮咬,发现蜱虫附着立即就医处理,不自行拉扯。


图片
图片
图片


图片
图片

健康安全:筑牢秋季防护墙

图片

传染病预防优先:勤用肥皂洗手,外出到人员密集场所(如博物馆、商场)规范佩戴口罩;居室每日通风 2-3 次,每次不少于 30 分钟。

饮食卫生严把关:不食用未烧熟的海鲜、肉类,不喝生水;外出就餐选择正规餐饮店,避免购买路边无资质摊贩食品;若出现呕吐、腹泻等症状,立即就医并告知旅行史。

作息规律强体质:保持上学期间的作息习惯,避免熬夜沉迷电子产品;每日安排 30 分钟以上体育锻炼,增强免疫力,为收假后返校做好准备。


图片

身心安全:守护成长无死角

图片

网络使用防陷阱:不泄露姓名、家庭住址、父母手机号等隐私信息;拒绝 “刷单返利”“免费送皮肤” 等诱惑,不向陌生人转账;不与网友私下见面,遇网络欺凌立即截图并告知家长。

自我保护筑底线:牢记隐私部位保护知识,拒绝他人不当触碰,遇到危险及时呼救并向家长、警察求助;不参与校园欺凌,发现同学被欺凌立即报告老师,不做旁观者。

心理健康常关注:合理安排作业与娱乐时间,避免因作业压力焦虑;与家长多沟通假期感受,若出现情绪低落、烦躁等情况,主动寻求心理疏导。


图片

家校联动:共担监护责任

图片

家长需履行监护职责,提前规划假期行程,避免孩子出现监管空白;收假前 1 天帮助孩子调整状态,检查健康状况与返校物品,确保平安返校。


图片




图片
图片


安全无小事,责任大于天。让我们家校携手,共同守护同学们度过一个平安、健康、有意义的假期!


图片





发表我的评论
您还没有登录,请先登录。

© 2010-2026 嘉祥教育集团 蜀ICP备18025807号 川公网安备51010402000106号